
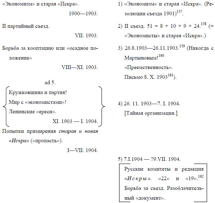
157 Имеются в виду резолюции «Объединительного» съезда заграничных организаций РСДРП, происходившего в сентябре 1901 года. На съезде были представлены 6 членов заграничной организации «Искры» и «Зари» (В. И. Ленин, Н. К. Крупская, Л. Мартов и др.), 8 членов организации «Социал-демократ» (в том числе 3 члена группы «Освобождение труда»: Г. В. Плеханов, П. Б. Аксельрод, В. И. Засулич), 16 членов «Союза русских социал-демократов» (в том числе 5 членов заграничного комитета Бунда) и 3 члена группы «Борьба». С яркой речью, обличающей оппортунистические действия «Союза», на съезде выступил В. И. Ленин, присутствовавший под псевдонимом «Фрей». После того как на съезде были оглашены оппортунистические поправки и дополнения «Союза русских социал-демократов» к резолюции, осуждающей оппортунизм и признающей необходимость сплочения всех социал-демократических сил России на основе революционных принципов «Искры», революционная часть съезда (члены организаций «Искры» и «Зари», «Социал-демократа») огласила заявление о не возможности объединения и покинула съезд. По инициативе В. И. Ленина эти организации в октябре 1901 года объединились в «Заграничную лигу русской революционной социал-демократии».
158 Имеется в виду группировка голосов на II съезде РСДРП, происходившем с 17 (30) июля по 10 (23) августа 1903 года. На съезде всего было 43 делегата, имевших 51 голос. Из них: 24 голоса – искровцы большинства, 9 – искровцы меньшинства, 10 – «болото» и 8 – антиискровцы (3 рабочедельца и 5 бундовцев). Более подробное освещение общей картины борьбы на съезде см. В. И. Ленин. Сочинения, 5 изд., том 8, стр. 321–335.
15910 (23) августа 1903 года окончился второй съезд РСДРП. 15 (28) августа вышел № 46 газеты «Искра», в редактировании которого принимали участие В. И. Ленин и Г. В. Плеханов. Какой именно факт подразумевал В. И. Ленин, указывая дату 13 (26) августа, установить не удалось. 13 (26) ноября Плеханов кооптировал в редакцию «Искры» меньшевиков Аксельрода, Мартова, Засулич и Потресова.
160 В. И. Ленин имеет в виду слова Мартова на II съезде «Заграничной лиги русской революционной социал-демократии», происходившем с 13 (26) по 18 (31) октября 1903 года, о том, что он, Мартов, не согласился бы работать в одной редакции с Мартыновым.
161 25–26 сентября (8–9 октября) 1903 года в своем письме В. И. Ленину и Г. В. Плеханову бывшие редакторы «Искры» ответили отказом на предложение сотрудничать в «Искре» (см. В. И. Ленин. Сочинения, 5 изд., том 8, стр. 341–342). По-видимому, В. И. Ленин имеет в виду это письмо.
162 Имеются в виду: совещание 22 большевиков и декларация 19 большевиков. Совещание состоялось в первой половине августа 1904 года (см. прим. № 21).
Декларация 19 была издана Московским комитетом РСДРП в октябре 1904 года под заглавием «Обращение к членам РСДРП» (см. Сборник документов и материалов «Третий съезд РСДРП». М., 1955, стр. 99–106).

163 Указанные даты обозначают период от совещания 22 большевиков (первая половина августа 1904 года) до III съезда РСДРП, состоявшегося 12 (25) апреля – 27 апреля (10 мая) 1905 года. – 397.
* После. Ред.
Написано не ранее мая 1905 г.
Впервые напечатано в 1926 г. в Ленинском сборнике V
Печатается по рукописи